
2025年11月7日下午,经中国电子商会批准立项,中国汽车工程研究院股份有限公司牵头起草,中国电子商会信息工程测试专业委员会组织制定的《信息技术应用 软件科技项目验收测试要求》团体标准技术审查会顺利召开。

本次审查会专家组,由中国计算机行业协会监事长/教授级高工罗洪元任组长,中国航天科技第九研究院第七七一研究所高工魏璐、西安微电子技术研究所高工杨淇、中国航空西安飞行自动控制研究所高工程元启、中航工业西安航空计算技术研究所研究员朱志强、中航机载系统共性技术有限公司高工万胜来、中国航空无线电电子研究所高工姜畦组成。


中国电子商会标委会领导、信测专委会领导、主要起草单位和标准编制单位代表参加了本次审查会议。
本次会议由中国电子商会信息工程测试专业委员会执行秘书长杨庆师主持。主要起草人中国汽车工程研究院股份有限公司王涵老师对标准文本做了简要说明。评审组专家对提交审查标准送审稿的技术内容和文本格式进行了详细审议和认真讨论,一致认为本次标准送审稿资料齐全、内容规范、结构完整,具有规范性、科学性、实用性、创新性,符合国家现行有关法律法规要求和审核要求。全体同意《信息技术应用 软件科技项目验收测试要求》标准通过技术审查。


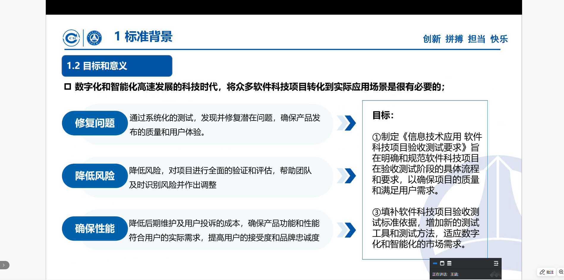
本标规定了软件科技项目验收测试的基本要求、测试内容、测试流程、测试方法和测试结果。适用于企事业单位和第三方检测机构对软件科研项目验收检测、评估和改进。通过实施本标准,满足特定行业需求,填补标准空白,具有广泛的社会效益和经济价值,推动我国软件高新技术产业创新发展。


编制组将合理采纳专家组和标委会的建议,对送审稿进行修改完善,尽快形成报批稿,竭力编制出技术水平高,实用性强的软测标准。
